平面旋转LED点阵板A 功能介绍: 1、可以静止显示多个英文或者汉字,可以滚动显示100个汉字(200个英文)的广告内容。 2、显示内容在一个平面以圆型悬空展示,四周围观的识字的人员都能读懂显示内容。 3、耗电量极小,3V、5V伏供电可选,用电池供电建议选用低电压芯片(转速较慢,会有轻微闪烁)。 4、适合商场柜台、店铺、地摊、夜市等广告展示用,也适合业余爱好者制作自我欣赏。 5、8级亮度可调,1800mah电池充一次电在适中亮度时,每天运行2小时,可以运行6天。
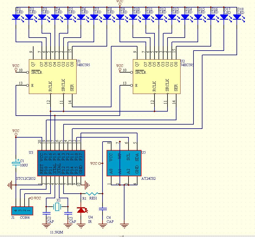
特点介绍: 1、0.8mm厚超轻超小的条型电路板装上贴片发光二极管,圆角线路板,使用安全; 2、采用本站STC12系列单片机芯片,需用本站单片机开发板更改显示内容,用户必需懂单片机; 3、本站有配套的文字、图片转换成数据代码工具,源程序已经公开,本价格已经包含这些费用。 4、电路原理图广告内容滚动显示,显示亮度可调,4052可储存近100个汉字! 5、夜晚使用时可以用低亮度,本产品不适合在白天太阳光下工作。用户自行开发改装者除外。
安装示意图如下图所示:

没有元件的朋友可以直接购买本站的套件/0/s---2518--.htm
责任说明: 套件就是还需要自己装配,包括电子元件焊接、塑料盒挖孔开洞、打螺丝定位固定等等都需要依靠经验的复杂动作。本套件必须用户具有相当的电子技术、单片机技术以及实践动手能力,本套件提供全部元件(电路板、单片机芯片、595串行输出驱动芯片、红外发射管、红外接收管、贴片发光二极管、电动机、电路板连接器、晶振、贴片电容、贴片电阻、盒子(白色或者红色)、固定螺丝)和电路原理图,电刷需要自制,如要改装成无线输电方案,也请自行准备相关元件!用户必须明白,可能会由于各种意想不到的原因,导致装配不成功而面临惨重失败,五一电子不承担任何损失,万一不成功,我们会建议您再买一套。如果要请本站帮用户组装一部分内容,每台加收20元制作费。
提示: 1、电刷可以用较长的元件引脚、或者0.5mm的铜线自行加工,请注意,电刷两电极之间一定要加短路保护,因为距离近,在调试时会难免有短路。 2、用电刷供电,如果电刷压力大并且转速快,会很容磨损电路板上的电刷轨道,建议自制轨道给电路板供电。 3、用电刷供电会有一定的噪音,会对转速有一定的影响,如果不是要用电池供电,请尽量选用5V供电套件,方便日后改装成无线输电转板。 4、无线输电的不足之处在于成本高、效率低,但又具有无电刷噪音、转动更平稳等优点。(转动更平稳同时显示内容也会更平稳。) 5、仅管本LED转板体积小,重量轻,但是仍然需要做重心校正处理,否则,电动机转动时会振动。重心校正可以加大焊锡点,改变电解电容的安装位置。 6、重心校正的方法:将线路板中间的大孔穿入一根细铁线(用锈花针挂起来也行),在重力的作用下,那一边向上转就说明那一边轻。 7、再次申明:不懂电子、单片机者请不要购买本套件,自己没有备用元件、没有齐全工具者不要购买本套件,装不好不能报怨本站!
请注意:本商品和49.99元的《平面旋转LED点阵套件》原理图、元件、程序全部相同,区别在于电路板不同,成本稍高,发光二极管的位置有尽量的向外移动,站长个人觉得这样会可能会好看一些。显示字符的效界大家可以看照片,购买时请注意。另请注意:本商品出售的是元件包,不是成品。平面点阵的电路原理图请点这里。

查看和发表评论 管理员一般会在8-48小时内回复,会删除无意义的留言以及重复留言,请保证留言标题清晰,内容明确! 1、评论不代表本站观点。 另外,即使是本站原创作品,本站也不保证内容绝对正确。 2、如果您拥有本文版权,并且不想在此处发表,请书面通知本站立即删除并且向您公开道歉! |