注意:访问本站需要Cookie和JavaScript支持!请设置您的浏览器! 打开购物车 查看留言付款方式联系我们
初中电子 单片机教材一 单片机教材二
搜索上次看见的商品或文章:
商品名、介绍 文章名、内容
首页 电子入门 学单片机 免费资源 下载中心 商品列表 象棋在线 在线绘图 加盟五一 加入收藏 设为首页
本站推荐:
51系列单片机输出PWM的两种方法
文章长度[2658] 加入时间[2006/7/1] 更新时间[2026/2/10 1:44:49] 级别[3] [评论] [收藏]


2003年,第5期,类别:智能电子


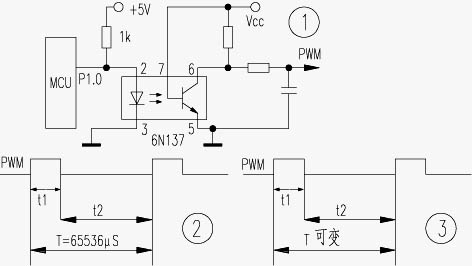
  MCS-51系列单片机无PWM输出功能,可以采用定时器配合软件的方法实现,对精度要求不高的场合是非常实用的。电路图见图1,采用高速光隔6N137输出,并将PWM的信号倒相。
  一、 工作原理(原理图如图1所示)
  二、PWM输出
  1. 固定脉宽PWM输出
  用T0定时器完成PWM输出,脉宽固定为65536μs。T0定时器设置成16位定时器,PWM波形如图2所示。
  程序清单:(12MHz)
  PwmData0    ;T0定时t1的初值(字)
  PwmData1    ;T0定时t2的初值(字)
  PwmF            ;PWM输出标志
;***************************
      setb tro  ;启动T0
            ……
  T0Int:;T0中断服务程序
       JB  PwmF ,PwmOutH
;PWM输出未完成返回
     Mov TH0,High(PwmData0)
     Mov TL0,Low(PwmData0)
       Setb tr0
          Setb PwmF
     Clr  p1.0  ;PWM输出脚
        reti
PwmOutH:Setb p1.0
               Clr tr0
        Mov TH0,High(PwmData1)
           Mov TL0,Low(PwmData1)
           Setb tr0
                Clr PwmF
                reti
    说明:在主程序中计算PwmData0、PwmData1的值。        
  2. 可变脉宽PWM输出
  用T0定时器控制PWM的占空比,T1定时器控制脉宽(最大65536μs。)
  T0、T1定时器设置成16位定时器。PWM输出波形如图3所示。
  程序清单:(12MHz)
  PwmData0    ;T0定时t1的初值(字)
  PwmData1    ;T1定时T的初值(字)
;***************************
      setb tro  ;启动T0
   setb tr1
    ……
T0Int:Clr  tr0     ;T0中断服务程序
           setb  p1.0  ;PWM输出脚
       reti
T1Int:Clr  p1.0   ;T1中断服务程序
       Clr tr0
          Clr tr1
      Mov TH0,High(PwmData0)
      Mov TL0,Low(PwmData0)
      Mov TH1,High(PwmData1)
      Mov TL1,Low(PwmData1)
      Setb tr1
      Setb tr0
            reti
  说明:在主程序中计算PwmData0、PwmData1的值。

                                     湖南  李杰



 

1、 本站不保证以上观点正确,就算是本站原创作品,本站也不保证内容正确。
2、如果您拥有本文版权,并且不想在本站转载,请书面通知本站立即删除并且向您公开道歉! 以上可能是本站收集或者转载的文章,本站可能没有文章中的元件或产品,如果您需要类似的商品请 点这里查看商品列表!
本站协议 | 版权信息 |  关于我们 |  本站地图 |  营业执照 |  发票说明 |  付款方式 |  联系方式
深圳市宝安区西乡五壹电子商行——粤ICP备16073394号-1;地址:深圳西乡河西四坊183号;邮编:518102
E-mail:51dz$163.com($改为@);Tel:(0755)27947428
工作时间:9:30-12:00和13:30-17:30和18:30-20:30,无人接听时可以再打手机13537585389